《“十四五”信息通信行业发展规划》:到2025年基本建成新型数字基础设施,智慧物业呼之欲出

  • 2021-11-23 16:43:26
工信部日前下发的《十四五信息通信行业发展规划》(以下简称规划)提出,到2025年,基本建成高速泛在、集成互联、智能绿色、安全可靠的新型数

工信部日前下发的《“十四五”信息通信行业发展规划》(以下简称“规划”)提出,到2025年,基本建成高速泛在、集成互联、智能绿色、安全可靠的新型数字基础设施体系,为支撑制造强国、网络强国、数字中国建设夯实发展基础。
规划提出,支持新型城市基础设施建设。推动利用 5G、物联网、大数据、人工智能等技术对传统基础设施进行智能化升级。加快推进城市信息模型(CIM)平台和运行管理服务平台建设;实施智能化市政基础设施改造,推进供水、排水、燃气、热力等设施智能化感知设施应用,提升设施运行效率和安全性能;搭建智慧物业管理服务平台,推动物业服务线上线下融合,建设智慧社区。
全文如下:

 

“十四五”信息通信行业发展规划

 

 

“十四五”时期是我国全面建成小康社会之后,乘势而上开启全面建设社会主义现代化国家新征程的第一个五年,也是建设网络强国和数字中国、推进信息通信行业高质量发展的关键时期。为贯彻落实《中华人民共和国国民经济和社会发展第十四个五年规划和 2035 年远景目标纲要》,指导信息通信行业未来五年发展,制定本规划。

 

一、发展环境

 

(一)发展基础

 

“十三五”期间,信息通信行业总体保持平稳较快发展态势,主要规划目标任务按期完成,网络能力大幅提升,业务应用蓬勃发展,信息通信技术与经济社会融合步伐加快,行业治理能力显著提升,安全保障能力不断增强,数字红利持续释放,稳投资、扩内需和增就业等作用日益突出,在经济社会发展中的战略性、基础性、先导性地位更加凸显。

 

行业综合实力再上台阶。信息通信行业收入规模稳定增长,2020 年达 2.64 万亿元,年均增长 9.1%。固定资产投资规模稳中有升,五年累计超 2 万亿元。互联网企业综合实力和国际市场竞争能力显著增强,涌现出一批龙头骨干企业和科技型独角兽企业。信息通信技术与经济社会融合程度不断加深,拉动数字经济规模迅速扩大。

 

网络供给和服务能力显著增强。建成全球规模最大的光纤和移动宽带网络,5G 网络规模商用。行政村通光纤和 4G比例均超 99%,为全面打赢脱贫攻坚战提供坚实网络基础。国家级互联网骨干直联点数量增至 14 个,开展首批 3 个新型互联网交换中心试点。国际通信网络通达和服务能力持续增强。数据中心规模和能效水平大幅提升。固定宽带和 4G网络的互联网协议第六版(IPv6)改造全面完成。工业互联网快速发展,网络、平台、安全三大体系初步成形。固定宽带和 4G 用户端到端平均下载速率提高 7 倍,平均资费下降超过 95%,促进互联网新应用、新业态、新模式蓬勃发展,互联网生活性服务实现规模化推广。创造性运用信息通信技术和大数据资源,有效保障疫情防控和复工复产。

 

行业管理和改革开放持续深化。行业“放管服”改革纵深推进。“黑带宽”清理及垃圾信息治理、移动应用程序(APP)侵害用户权益专项整治成效显著。“携号转网”服务全面推广,电信和互联网用户投诉处理机制建立完善,用户权益保护不断加强。互联网信息服务(ICP)备案核准、互联网协议(IP)地址和域名管理持续完善。5G、卫星无线电频率规划和许可更加科学合理。中国联通混合所有制改革试点成效显著。信息基础设施共建共享深入推进。宽带接入网业务试点持续开展,移动通信转售业务正式商用。电信市场对外开放步伐加快。

 

安全保障能力不断增强。网络安全政策法规和标准制度体系更加完善。网络基础设施安全体系基本确立,关键信息基础设施持续安全稳定运行。网络安全产业综合实力快速提升,产业规模突破 1700 亿元。网络综合治理能力显著提升,技术监管能力显著增强。防范治理电信网络诈骗工作持续深化。应急通信保障能力不断增强,圆满完成突发事件应急处置和重大活动网络安全、应急通信与无线电安全保障任务。

 

我国信息通信行业过去五年虽取得显著成就,但还存在一些短板和弱项,行业发展与人民美好数字生活的需要还存在一定差距。一是国内信息基础设施区域发展不平衡仍然存在,国际海缆、卫星通信网络和云计算设施全球化布局尚不完善。二是信息通信技术与生产环节的融合应用程度不够,技术和数据等要素价值有待进一步挖掘,产业创新生态有待完善。三是行业法律法规体系有待进一步完善,行业管理能力与数字经济创新发展的适应程度还有待进一步提升,与国家治理体系和治理能力现代化要求仍然存在差距。四是网络安全保障体系和能力需要持续创新强化,网络安全产业供给水平不足,尚不能完全适应经济社会全面数字化、网络化、智能化发展的需要。

 

(二)面临形势

 

“十四五”时期,我国经济社会发展仍处于重要战略机遇期,新阶段、新特征和国家战略安排对信息通信行业提出了新任务新要求,行业发展前景更加广阔,同时也面临一些新风险新挑战。

 

新发展格局赋予行业新使命。当前国际环境日趋复杂,不稳定性不确定性明显增加,新兴技术产业竞争博弈更加激烈,由产业创新引发的全球产业新布局和分工新体系正在形成。加快构建以国内大循环为主体、国内国际双循环相互促进的新发展格局,成为与时俱进提升我国经济发展水平的战略抉择。站在大国博弈的制高点上看,攻克信息通信领域“卡脖子”技术,推动数字经济融合创新发展,培育壮大国内新型消费市场,促进全球信息通信领域紧密联动,成为我国信息通信行业必须肩负的历史使命。

 

高质量发展要求行业打造新动能。我国已转向高质量发展阶段,继续发展具有多方面优势和条件,同时发展不平衡不充分问题仍然突出,未来要更多依靠创新推动经济发展的质量变革、效率变革、动力变革。数字基础设施是发挥投资带动作用、促进形成强大国内市场、驱动新一轮内生性增长的新动能。系统布局新型数字基础设施,夯实数字社会新底座,对于满足人民美好生活需要、深化供给侧结构性改革、推动高质量发展具有重要意义。

 

经济社会数字化发展拓展行业新空间。信息技术正处于系统创新和智能引领的重大变革期,5G、工业互联网、物联网、云计算、车联网、大数据、人工智能、区块链等新一代信息技术加速集成创新与突破,推动经济社会各领域数字化、网络化、智能化转型不断深化,数字经济规模不断扩张、经济贡献不断增强,公共服务、社会治理等领域数字化智能化水平不断提高。新冠肺炎疫情影响广泛深远,加速全球数字化转型步伐。数字化生产、生活和社会公共治理等新需求不断增长,行业发展空间十分广阔。

 

国家治理现代化提出行业监管改革新要求。推进国家治理体系和治理能力现代化,加快转变政府职能,建设更高水平开放型经济新体制,实施更大范围、更宽领域、更深层次对外开放等新特点,对行业监管体制机制创新提出更新更高要求。数字经济深入发展加速跨行业融合,原有监管模式受到巨大挑战,全球信息通信行业监管正在向以促进数字经济发展为目标的新方向演进。进一步深化信息通信行业“放管服”改革,持续优化市场化、法治化、国际化营商环境,成为构建更加系统完备、更加成熟定型的高水平社会主义市场经济体制的现实需要。

 

总体国家安全观要求系统应对网络和数据安全新挑战。以 5G、工业互联网为代表的新型基础设施,加速向经济社会各领域泛在渗透和融合赋能,数据要素市场化驱动重要数据和个人信息线上线下加速交叉流动,使得网络安全与传统安全风险相互传导转化,并与全球地缘政治、经贸关系、科技竞争深度交织,内外部网络安全风险挑战更趋错综复杂。网络安全是国家安全的重要内容,全面加强网络安全保障体系和能力建设是全面贯彻落实总体国家安全观的直接体现与必然要求。

 

二、总体思路

 

(一)指导思想

 

以习近平新时代中国特色社会主义思想为指导,全面贯彻落实党的十九大和十九届二中、三中、四中、五中全会精5神,立足新发展阶段,完整、准确、全面贯彻新发展理念,构建新发展格局,以推动高质量发展为主题,以深化供给侧结构性改革为主线,以改革创新为根本动力,以满足人民日益增长的美好生活需要为根本目的,统筹发展与安全,充分发挥市场在资源配置中的决定性作用,更好发挥政府作用,牢牢把握扩大内需这个战略基点,坚定不移推动制造强国、网络强国、数字中国建设,加快推进经济社会数字化发展,系统部署新型数字基础设施,有效推进网络提速提质,着力强化新技术研发和应用推广,建立完善新型行业管理体系,持续提升行业服务质量和安全保障能力,切实增强行业抗击风险的能力水平,实现行业高质量发展,服务人民高品质生活,全面赋能经济社会转型升级,推动新发展格局尽快形成、国家治理体系和治理能力现代化早日实现,为全面建设社会主义现代化国家开好局、起好步。

 

(二)基本原则

 

创新引领。坚持创新是引领发展的第一动力。重视核心技术创新,实现产业技术自立自强。创新发展思路和手段,完善产业生态环境,推进与各行业更大范围、更深层次的融合应用创新,带动行业可持续发展,引领经济社会数字化发展。

 

均衡协调。坚持行业全面协调发展。统筹推进新型数字基础设施协同建设,加强产业链协同创新,推进跨行业协同融合发展,推动融合领域协同治理。促进区域、城乡协调发展,全面支撑乡村振兴,支持革命老区、民族地区、边疆地区发展。

 

绿色环保。坚持绿色发展理念。深化基础设施共建共享,支持采用绿色低碳技术和设备,全面提高能源资源利用效率。加快信息技术在各行业各领域广泛应用,促进形成绿色生产生活方式,助力实现碳达峰、碳中和。

 

开放合作。坚持更高水平的开放与合作。加强产业链协同和跨行业合作,加速要素资源融通流动,加快数字赋能千行百业。实施行业更大范围、更宽领域、更深层次开放,加强国际合作,实现互利共赢。

 

惠民共享。坚持以人民为中心的发展思想。持续推进电信普遍服务,推广普及更高品质数字化产品服务,推进信息无障碍和信息惠民,促进社会公平,增进民生福祉,不断增强人民群众获得感、幸福感、安全感。

 

依法治理坚持有法可依、依法行政、严格守法。推动构建完善的行业法律法规体系,推进严格规范公正文明执法,在全行业倡导诚信守法经营,切实维护用户合法权益。

 

安全可控。坚持统筹发展与安全。以总体国家安全观为指引,树立正确的网络安全观,将安全发展贯穿信息通信发展各领域和全过程,为促进信息通信行业高质量发展、维护国家安全与社会稳定提供强有力的保障与支撑。

 

(三)发展目标

 

到 2025 年,信息通信行业整体规模进一步壮大,发展质量显著提升,基本建成高速泛在、集成互联、智能绿色、安全可靠的新型数字基础设施,创新能力大幅增强,新兴业态蓬勃发展,赋能经济社会数字化转型升级的能力全面提升,成为建设制造强国、网络强国、数字中国的坚强柱石。

 

——通信网络基础设施保持国际先进水平。建成全球规模最大的 5G 独立组网网络,实现城市和乡镇全面覆盖、行政村基本覆盖、重点应用场景深度覆盖;千兆光纤网络实现城乡基本覆盖。骨干网智能化资源调度水平显著提升,互联互通架构持续优化,整体性能保持国际一流,网络、平台、应用、终端等全面支持 IPv6。低中高速协同发展的移动物联网综合生态体系全面形成。国际通信网络布局更加均衡,网络质量和服务能力显著提升。

 

——数据与算力设施服务能力显著增强。数据中心布局实现东中西部协调发展,集约化、规模化发展水平显著提高,形成数网协同、数云协同、云边协同、绿色智能的多层次算力设施体系,算力水平大幅提升,人工智能、区块链等设施服务能力显著增强。

 

——融合基础设施建设实现重点突破。基本建成覆盖各地区、各行业的高质量工业互联网网络,打造一批“5G+工业互联网”标杆。工业互联网标识解析体系更加完善,服务能力大幅提高。建成一批有影响力的工业互联网平台和公共服务平台。重点高速公路、城市道路实现蜂窝车联网(C-V2X)规模覆盖。

 

——数字化应用水平大幅提升。信息通信技术与经济社会各领域深度融合,工业和信息通信领域数据应用水平显著提高。互联网新业态新模式蓬勃发展,工业互联网创新应用范围向生产制造核心环节持续延伸,上云、上平台企业数量大幅提升,社会治理和公共服务数字化、智能化水平明显提高。协同创新生态体系进一步优化,在终端、内容和应用开发等环节培育形成一批特色化、专业化企业。

 

——行业治理和用户权益保障能力实现跃升。“以网管网、全网联动”能力基本形成,基础管理、市场监管等能力全面增强,网络运行、应急保障、行业服务水平全面提升,新型行业监管体系初步建立。监管政策标准体系进一步完善,属地监管能力进一步加强,用户权益保障能力显著提升,用户个人信息保护力度不断加大,用户诉求表达、利益协调、权益保障通道畅通、响应及时,互联网和电信用户权益保障有力有效。

 

——网络和数据安全保障能力有效提升。行业关键信息基础设施安全保障体系更加健全,新型数字基础设施融合安全保障能力显著增强,网络数据安全治理能力明显提高。防范化解重大网络安全风险机制更加有效,突发安全事件应急处置和重大活动网络安全、通信保障水平显著提高。网络安全产业更加强大,创新能力和供给水平有效提升。

 

——绿色发展水平迈上新台阶。节能减排新技术、新设备和新能源广泛应用,结构性和系统性节能创新水平显著提升,单位电信业务总量综合能耗进一步下降。信息通信技术赋能社会各领域节能减排取得显著成效,在促进经济社会绿色发展中发挥重要作用。

 
图片
 

三、发展重点

 

(一)建设新型数字基础设施

 

加快推进“双千兆”网络建设,统筹数据中心布局,积极稳妥发展工业互联网和车联网,构建以技术创新为驱动、以新一代通信网络为基础、以数据和算力设施为核心、以融合基础设施为突破的新型数字基础设施体系。

 

1.全面部署新一代通信网络基础设施

 

全面推进 5G 网络建设。加快 5G 独立组网(SA)规模化部署,逐步构建多频段协同发展的 5G 网络体系,适时开展 5G 毫米波网络建设。加快拓展 5G 网络覆盖范围,优化城区室内 5G 网络覆盖,重点加强交通枢纽、大型体育场馆、景点等流量密集区域深度覆盖,推进 5G 网络向乡镇和农村延伸。优化产业园区、港口、厂矿等场景 5G 覆盖,推广 5G行业虚拟专网建设。深入推进电信基础设施共建共享,支持5G 接入网共建共享,推进 5G 异网漫游,逐步形成热点地区多网并存、边远地区一网托底的移动通信网络格局。加快 2G、3G 网络退网,统筹 4G 与 5G 网络协同发展。

 
图片
图片
 

全面部署千兆光纤网络。加快“千兆城市”建设,持续扩大千兆光纤网络覆盖范围,推进城市及重点乡镇万兆无源光网络(10G-PON)设备规模部署,开展城镇老旧小区光接入网能力升级改造。完善产业园区、商务楼宇、学校、医疗卫生机构等重点场所千兆光纤网络覆盖。推动全光接入网进一步向用户终端延伸,推广实施光纤到房间、到桌面、到机器,按需开展用户侧接入设备升级。加强网络各环节协同建设,提升端到端业务体验,积极引导宽带用户向千兆光纤宽带业务迁移。加快光纤接入技术演进升级,支持有条件地区超前布局更高速率宽带接入网络。

 
图片
 

持续推进骨干网演进和服务能力升级。提升骨干网络承载能力,部署骨干网 200G/400G 超大容量光传输系统,打造P比特级骨干网传输能力,引导 100G 及更高速率光传输系统向城域网下沉,加快光传送网(OTN)设备向综合接入节点和用户侧延伸部署。统筹重要路由光缆建设,丰富重要城市间直达光缆。加快骨干网向以云计算数据中心为核心的云网融合架构演进,鼓励开展数据中心之间直连网络建设。推进网络功能虚拟化(NFV)、软件定义网络(SDN)、IPv6分段路由(SRv6)等技术和全光交叉(OXC)等设备规模化应用,提高网络资源智能化调度能力和资源利用效能。

 

提升 IPv6 端到端贯通能力。加快网络、数据中心、内容分发网络(CDN)、云服务等基础设施 IPv6 升级改造,提升 IPv6 网络性能和服务水平。加快应用、终端 IPv6 升级改造,实现 IPv6 用户规模和业务流量双增长。推动 IPv6 与人工智能、云计算、工业互联网、物联网等融合发展,支持在金融、能源、交通、教育、政务等重点行业开展“IPv6+”创新技术试点以及规模应用,增强 IPv6 网络对产业数字化转型升级的支撑能力。

 
图片
图片
 

推进移动物联网全面发展。推动存量 2G/3G 物联网业务向 NB-IoT/4G(含 LTE-Cat1,即速率类别 1 的 4G 网络)/5G网络迁移,构建低中高速移动物联网协同发展综合生态体系。按需完善 NB-IoT 网络部署,在交通路网、城市管网、工业园区、现代农业示范区等有需求场景提升深度覆盖水平。支持 4G(含 LTE-Cat1)发展,满足中等速率物联需求和话音需求。加快 5G 海量机器类通信mMTC)应用场景网络建设,满足高速率、低时延联网需求。

 
图片
 

加快布局卫星通信。加强卫星通信顶层设计和统筹布局,推动高轨卫星与中低轨卫星协调发展。推进卫星通信系统与地面信息通信系统深度融合,初步形成覆盖全球、天地一体的信息网络,为陆海空天各类用户提供全球信息网络服务。积极参与卫星通信国际标准制定。鼓励卫星通信应用创新,促进北斗卫星导航系统在信息通信领域规模化应用,在航空、航海、公共安全和应急、交通能源等领域推广应用。

 
图片
 

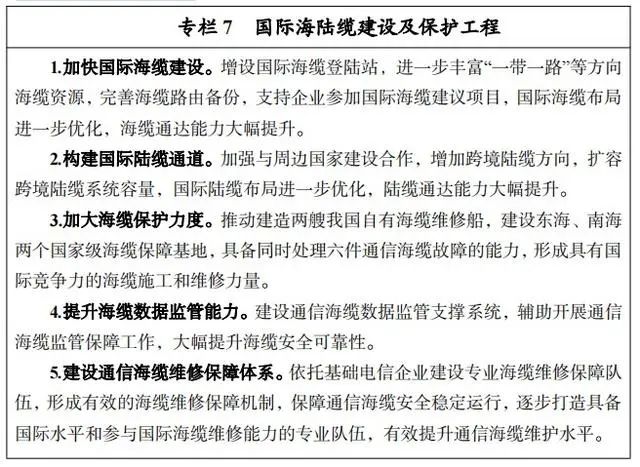
构建通达全球的信息基础设施。优化国际通信出入口局布局,支持沿边省份升级区域性国际通信出入口局功能,加快扩容国际互联网出入口带宽,提升国际信息通信服务质量。强化海陆缆建设顶层设计,优化海缆登陆站规划布局,统筹北美、欧洲等重要方向海缆建设,畅通中西亚、东南亚、南亚和欧洲方向国际海陆缆通道。建立健全海缆保护、维修应急机制和应急保护体系,建立企业之间海缆互备共享机制,增强通信海缆应急修复和运行监测能力。以基础电信企业为主体,建设国家海缆维修中心,支持海缆维修船舶“国船国造”,加强海缆维修船舶配备,提升海上通信网络基础设施安全保障能力。优化海外信息基础设施布局,扩展海外网络服务接入点(POP)覆盖范围,增加海外云计算数据中心和 CDN 节点。

 
图片
 

2.统筹布局绿色智能的数据与算力设施

 

推动数据中心高质量发展。加强数据中心顶层规划,优化数据中心供给结构,推进一体化大数据中心体系建设。加强区域协同联动,引导数据中心集群化发展,推进东部与中西部地区、一线城市与周边地区的数据中心协调发展。强化现有数据中心资源整合,有序发展规模适中、集约绿色、满足本地算力需求的数据中心,按需部署边缘数据中心。推进数据中心与网络协同发展,建设数据中心高速承载网络,优化数据中心跨网、跨地域数据交互。优化数据中心能源供给和利用,加快技术创新研发与应用,提高数据中心建设运营水平。加快建设绿色数据中心,建立健全绿色数据中心标准体系和能源资源监管体系,引导使用节能与绿色低碳技术产品、解决方案。

 

构建多层次的算力设施体系。增强通用云计算服务能力,推动云计算架构向以应用为中心的云原生架构演进。加快算力设施智能化升级,推进多元异构的智能云计算平台建设,增强算力设施高速处理海量异构数据和数据深度加工能力。建设面向特定场景的边缘计算设施,推进边缘计算与CDN 融合下沉部署,加强边缘计算与云计算协同部署。深入推进云网协同,促进云间互联互通,实现计算资源与网络资源优化匹配、有效协同,推动计算资源集约部署和异构云能力协同共享,提高计算资源利用率。

 

构建互通共享的数据基础设施。鼓励构建行业级、城市级大数据平台,汇聚政务、行业和城市管理等数据资源,强化数据采集、数据存储、加工处理、智能分析等能力。推动建设公共数据共享交换平台、大数据交易中心等设施,促进数据开放共享和流通交易。

 
图片
图片
 

提升人工智能基础设施服务能力。构建面向行业应用的标准化公共数据集,提升公共数据开放共享及赋能水平。打造人工智能算法框架,鼓励企业加快算法框架迭代升级。构建先进算法模型库,打造通用和面向行业应用的人工智能算法平台,加强软件与芯片适配。支持企业、科研机构搭建普惠的人工智能开放创新平台。

 

建设区块链基础设施。推进基于联盟链的区块链公共基础设施网络建设,为开发者提供统一的区块链运行环境和底层技术服务。构建基于分布式标识的区块链基础设施,支持同构链和异构链的跨链互通,提升区块链系统间的互联互通能力。支持云化部署的通用型和专用型区块链公共服务平台建设,布局区块链即服务(BaaS)云服务平台。

 

3.积极发展高效协同的融合基础设施

 

打造全面互联的工业互联网。加快建成覆盖各地区、各行业的工业互联网网络。支持基础电信企业与工业企业对接合作,利用新型网络技术、先进适用技术建设改造企业内网,面向重点行业打造企业内网升级改造标杆和 5G 全连接工厂。完善工业互联网标识解析体系,提升国家顶级节点服务能力,优化二级节点和递归节点布局,加速标识解析服务在各行业规模应用,推动主动标识载体规模化部署。完善多层次的工业互联网平台体系,培育一批跨行业跨领域的综合型平台,建设面向重点行业的特色型工业互联网平台,支持发展面向特定技术领域的专业型工业互联网平台,加快工业设备和业务系统上云上平台。建设和完善涵盖国家级、区域级、行业级的工业互联网大数据中心体系,依法依规利用工业互联网大数据。

 
图片
图片
 

加快车联网部署应用。加强基于 C-V2X 的车联网基础设施部署的顶层设计,“条块结合”推进高速公路车联网升级改造和国家级车联网先导区建设。协同发展智慧城市基础设施与智能网联汽车,积极开展城市试点,推动多场景应用。推动 C-V2X 与 5G 网络、智慧交通、智慧城市等统筹建设,加快在主要城市道路的规模化部署,探索在部分高速公路路段试点应用。推动车联网关键技术研发及测试验证,探索车联网运营主体和商业模式创新。协同汽车、交通等行业,推广车联网应用,加速车联网终端用户渗透。

 

协同推进社会生活新型基础设施部署。进一步加强远程医疗网络能力建设,鼓励企业参与远程医疗平台等智慧医疗系统建设。配合教育部门,充分利用国家公共通信资源,加快推进教育虚拟专网建设。支持基础电信企业利用物联网、网络切片等技术与电网企业合作建设智能电力物联网。支撑基于 5G 网络的高清远程互动教学、VR 沉浸式教学等应用场景建设。积极推动环境监测、治安、消防应急救援等典型场景的智能感知设施和多功能杆柱统筹布局和共建共享。

 

支持新型城市基础设施建设。推动利用 5G、物联网、大数据、人工智能等技术对传统基础设施进行智能化升级。加快推进城市信息模型(CIM)平台和运行管理服务平台建设;实施智能化市政基础设施改造,推进供水、排水、燃气、热力等设施智能化感知设施应用,提升设施运行效率和安全性能;建设城市道路、建筑、公共设施融合感知体系,协同发展智慧城市与智能网联汽车;搭建智慧物业管理服务平台,推动物业服务线上线下融合,建设智慧社区;推动智能建造与建筑工业化协同发展,实施智能建造能力提升工程,培育智能建造产业基地,建设建筑业大数据平台,实现智能生产、智能设计、智慧施工和智慧运维。

 

4.推进行业节能减排和绿色发展

 

鼓励利用 SDN/NFV、人工智能等多种技术手段,积极推进网络设施智能化改造和绿色升级,降低数据中心、移动基站等设施功耗。鼓励能耗高、能源利用率低的在用数据中心开展节能改造,加快现网老旧高耗能传统设备退网或升级改造,新建信息基础设施全面采用节能减排新技术和节能设备。积极推广风能、太阳能等可再生新能源的使用。加速信息技术赋能社会各领域节能减排,构建“智能+”绿色生态体系,降低社会总体能耗。

 

5.强化核心技术研发和创新突破

 

加大光通信、毫米波、5G 增强、6G、量子通信等网络技术研发支持力度,跟踪开放无线网络技术研究,加速通信网络芯片、器件和设施的产业化和应用推广。加强网络智能化攻关,推动 5G 与人工智能技术深度融合,提升网络运维效率,提升服务质量和业务体验。加强云计算中心、物联网、工业互联网、车联网等领域关键核心技术和产品研发,加速人工智能、区块链、数字孪生、虚拟现实等新技术与传统行业深度融合发展。推动建立融合发展的新兴领域标准体系,加快数字基础设施共性标准、关键技术标准制定和推广。充分发挥龙头企业技术外溢和集成整合作用,加强产学研用多方协同攻关,支持开展跨界研发,解决一批“卡脖子”技术问题,构建有核心竞争力的技术体系和创新生态,实现产业链和创新链有效衔接,整体提升产业链基础能力和供应链安全水平。

 
图片
图片
 

(二)拓展数字化发展空间

 

以 5G 等信息通信技术和数据要素为驱动力,聚焦交通、能源、制造、农业及水利、教育、医疗、文旅、社区、家居、政务等十大场景,拓展数字化生活、生产和社会公共治理领域新应用,加快数字化服务应用产业生态建设,打造海量数据和丰富应用场景优势,提升公共服务、社会治理等数字化智能化水平,推动数字经济和经济社会深度融合。

 

1.创新高品质的互联网生活服务

 

加快培育互联网新模式新业态。加强政策支持和引导,鼓励企业实现科技创新和模式创新双轮驱动,积极探索互联网创新服务应用。研发推广基于 5G、移动物联网、人工智能的新型应用和产品,推进生活性服务融合化、智能化、无人化升级。支持线下业态的数字化改造和转型升级,积极发展平台经济、共享经济等互联网新业态,大力拓展智慧家庭、在线教育、线上办公、互联网医疗等便捷化线上服务应用。

 

大力推进互联网无障碍化普及。聚焦老年人、残疾人、文化差异人群等信息障碍群体需求,增强产品服务供给,补齐信息普惠短板。推进互联网应用无障碍改造优化,支持网站接入服务商搭建互联网信息无障碍共性技术服务平台。加速 5G、人工智能等新技术在导盲、声控、肢体控制、手语翻译等信息无障碍方面的研发和应用,支持教育、医疗、就业、交通等领域设施无障碍功能的智能化改造,坚持传统服务和智能创新相结合,促进基本公共服务的信息无障碍优化升级。

 

2.推广高层次的数字化生产服务

 

推进互联网生产服务融合创新。深化互联网平台与传统产业融合发展,加快物联网、大数据等新技术在实体经济中深度应用,促进智能制造和服务型制造深入发展。支持互联网企业打造平台生态,大力发展众包、云外包、平台分包等新模式。实施中小企业数字化赋能专项行动,培育一批数字化解决方案提供商,鼓励开发和推广成本低、周期短、适用面广的数字化解决方案,推动中小企业数字化网络化智能化发展。鼓励各地建立完善企业上云公共服务平台,积极开展企业上云效果评价,促进云服务商和生产企业供需对接,深入推动企业上云用云。

 

拓展工业互联网融合创新应用。加大 5G、大数据、人工智能等新技术应用力度,推广平台化设计、智能化制造、网络化协同、个性化定制、服务化延伸、数字化管理等新模式新业态。持续深化“5G+工业互联网”融合创新,加快典型应用场景推广。开发和推广平台化、组件化的工业互联网行业系统解决方案,推动中小企业上平台、用平台。培育一批基础型、行业通用型和专用型的工业 APP。支持第一产业、第三产业推广基于工业互联网的先进生产模式、资源组织方式、创新管理和服务能力。

 

3.深化高效能的数字化治理服务

 

提升数字化社会治理效能。鼓励企业积极参与数字社会、数字政府建设,提升公共服务、社会治理等数字化智能化水平。支持新型智慧城市建设,推广 5G、物联网、地理信息等技术和终端产品在消防监测预警、公共设施管理、能源表计、环保监测领域的创新应用,支持城市体检评估信息平台建设,提升统筹规划建设管理能力,提高城市治理的精细化、智能化水平。支持智慧社区建设,构建一体化智慧社区融合平台,推动网格化管理和服务升级,增强跨领域跨部门综合执法能力。建设综合应急管理指挥平台和应急资源数据库,打造高效联动的智慧应急体系。

 

提升数字化疫情防控效能。继续发挥信息通信行业网络、技术、平台等优势,支撑常态化疫情精准防控和局部疫情应急处置,确保经济社会正常运转。鼓励企业运用大数据、人工智能、云计算等数字技术,在疫情监测分析、病毒溯源、防控救治、资源调配等方面发挥更大作用。升级通信大数据平台,强化平台在社会治理、经济研判、国家安全、公共卫生事件应急处置等领域更广泛的应用。

 
图片
图片
 

4.推进数据要素流动和应用创新

 

深化数据要素流动。加速推进数据价值化,加快数据资源化、资产化、资本化,实现对传统生产要素深刻变革与优化重组。支持信息通信企业和工业企业加快数字化改造升级和数据开放合作,共建安全可信的数据空间,推动数据全面采集、高效互通和高质量汇聚。建立信息通信行业和工业数据流通规则,推进市场化开发和应用机制建设,促进数据有序流动。开展工业大数据管理能力评估,构建价值评估体系,研究制定工业数据交易规则,规范数据交易行为。加快培育数据要素市场,鼓励各类所有制企业参与要素交易平台建设,依法开展数据交易。建立数据资源产权、交易流通、跨境传输和安全等基础制度和标准规范,健全数据产权交易和行业自律机制。

 

深化大数据融合应用创新。推进大数据与云计算、人工智能、区块链等技术的深度整合应用。充分发挥国家工业大数据平台作用,推动产业监测分析,赋能企业创新发展。支持企业开展大数据在工业生产各环节和产业链全流程的应用,发展数据驱动的制造新模式新业态,引导企业用好各环节数据。面向中小企业开放数据服务资源,增强企业数据应用能力,面向重点行业培育一批工业大数据解决方案供应商。推动数据要素化和要素数据化,培育数据驱动的产融结合、协同创新等新模式。

 

5.完善数字化服务应用产业生态

 

加强产业链协同创新。引导基础电信企业、互联网企业、硬件制造企业、信息通信技术集成企业等协同开展关键技术攻关、终端产品研发和融合应用探索,共建优势互补、合作共赢的产业生态。丰富 5G 芯片、终端、模组、网关等产品种类,加快智能产品推广,扩大智能家居、智能网联汽车等中高端产品供给。支持传统线下文化、娱乐业态向线上拓展,丰富超高清视频、VR/AR 等新型多媒体内容源。开展 5G 新空口(NR)+广播电视试点示范,推进 5G+广播电视业务产业链发展。

 

完善产业发展环境。实施 5G 应用创新行动计划,积极培育 5G 产业生态。推动小型微型企业创业创新示范基地等载体建设,充分发挥互联网平台作用,提升服务中小企业创业创新能力。开展融合应用试点示范项目建设,培育一批专业化应用解决方案提供商,推动形成一批特色鲜明的产业集聚区和示范基地。创建一批信息消费示范城市,支持各地建设信息消费体验中心等载体,提升消费者信息使用技能,推动信息消费监测平台建设,完善信息消费统计监测体系。

 
图片
图片
 

(三)构建新型行业管理体系

 

把握行业发展新趋势,聚焦国家治理体系和治理能力现代化总体目标要求,加快建设新型行业管理体系,着力增强基础管理、市场监管能力,显著提升网络运行、应急保障、行业服务水平,营造良好发展环境,推动行业创新发展,深化改革开放,支撑高质量发展。

 

1.全面增强基础管理能力

 

加强互联网基础管理。加强网络接入管理,完善网站等互联网信息服务备案核准制度,规范域名、IP 地址等互联网资源注册使用,全面推进网络接入实名制,完善中文域名应用环境,进一步推动中文域名推广应用。加强网间路由管理,建立健全境内互联网路由信息收集、核验手段和机制,进一步增强网间互联可靠性。加强网络寻址管理,有序引入互联网域名根镜像服务器。增强资源和应用的联动管理能力,建设基础资源和应用服务综合管理平台,有效支撑互联网各领域监管。

 

加强无线电频谱资源管理。结合我国产业发展水平和频率使用现状,有序重耕、优化资源配置,提高频谱利用效率,发挥频谱资源对技术进步和产业发展的先导作用,实现经济效益和社会综合效益双提升。制定 5G/6G 专项频率规划,综合发挥低中高频段特点,重耕 2G/3G/4G 频率用于 5G/6G,增配中频段频谱资源,分阶段出台 5G 毫米波频率规划,开展公众移动通信系统频率使用率和使用效益评价,推动商用频谱资源市场化配置进程,统筹满足公众移动通信产业发展中长期频谱需求。出台物联网、工业互联网、太赫兹等专题频率规划,支持新型基础设施建设。完善频率资源管理的全流程管理机制建设,建立涵盖划分、规划、许可、监督、评价、调整、回收的频谱资源闭环机制。推动卫星无线电频率资源的协调和管理,合理规划利用卫星频率和轨道资源。全面增强无线电安全保障能力,做好 5G 公众移动通信频率的边境协调。

 

加强电信网码号资源管理。修订《电信网码号资源管理办法》,完善电信网码号资源规划、分配、调整、回收的全生命周期管理机制。制定 9 字头移动网用户号码分配方案,加大电信网码号资源回收力度,拓展物联网业务等专用号段。提升电信网码号接入开通数据监测能力,优化完善电信网码号监管体系。

 

加强数据资源管理。研究制定信息通信领域公共数据开放及数据资源流动制度规范,探索建立数据应用处理、数据产品标准化、数据确权、数据定价、数据交易信任、数据开放利用全流程的数据资源管理制度体系和数据要素市场。推进数据分级分类试点应用,明确个人信息数据保护、企业数据共享交易和国家数据战略资源使用的规则,探索大型平台企业关系公共利益的数据面向政府和第三方的共享机制。加强数据资源监管和行业自律。加快数据流通共享技术标准体系制定,提升数据质量和规范性。引导企业开展数据管理能力国家标准贯标,鼓励地方出台政策措施,在资金补贴、人员培训、贯标试点等方面加大资金支持。

 

拓展工业互联网资源管理。落实《工业互联网标识管理办法》,加强工业互联网标识解析根节点建设和对接,提升国家顶级节点对标识、域名等网络基础资源支撑能力。建立标识编码分配协调机制,引导标识解析根节点运行机构、国家顶级节点运行机构、标识注册管理机构、标识注册服务机构和递归节点运行机构规范建设发展,提升标识解析体系治理能力。

 
图片
图片
 

2.全面增强市场监管能力

 

优化市场许可准入。持续精简审批、优化流程,适时推行电子证照,深入推进“不见面”审批,强化全程网办,逐步扩大增值电信业务告知承诺审批适用范围,推动行业管理从“严进宽管”向“宽进严管”转变,实现“宽严相济”。加强重点电信业务准入管理,实现许可证年报、日常监督管理的有效衔接,基本形成事前准入与证后监管有效衔接的全流程监管能力。

 

加强事中事后监管。强化市场主体责任,建立信用记分机制,完善失信和不良名单制度,实行市场主体量化评价和分级分类管理,对失信和不良企业实行重点监管。深入推进“互联网+监管”,加强“双随机、一公开”与重点监管的有效衔接,强化对重点领域的重点监管。加强执法能力建设,利用信息化手段实现全国信息通信市场执法信息共享,建立执法队伍全国协同查处机制,统一执法尺度,创新执法方式,提升执法能力。

 

加强互联网市场秩序监管。进一步完善互联网市场监管机制。探索实施互联网企业分类管理制度,建立以信用监管为基础、大型互联网企业监管为重点的市场监管机制,强化主体监管和行为监管。加强市场监测巡查,增强对违法违规行为的监测预警、线索发现、追踪溯源和调查取证等能力。加大执法监督力度,对违反法律法规、损害人民群众利益的行为依法进行行政处罚。

 

创新信息通信设备监管。优化进网设备和无线电设备核准目录,完善进网许可审批管理服务,指导检测认证机构、行业协会和企业共同建立服务行业发展的检测认证体系,形成多方参与的监管新格局。强化设备进网安全检测评估,研究探索设备产业链监测分析,提升设备安全保障能力,维护网络安全畅通。研究制定软硬件解耦、卫星通信和融合终端等新型设备的监管政策,引导设备产业健康有序发展。完善设备监管部门协调联动机制,强化对信息通信设备销售使用的监督管理,加强智能终端等设备个人信息保护,维护电信用户合法权益。积极推进与相关经济体电信设备合格评定结果互认,助力设备企业“走出去”。

 

加强新技术新业务监管。建立面向新技术新业务的技术手段,跟踪监测新业务发展情况,及时发现和解决新业务新技术发展过程中出现的新问题。推动人工智能、大数据、区块链、边缘计算、嵌入式 SIM 卡(eSIM)、先进计算和量子计算等新兴技术应用,深化新技术新业务在垂直行业和领域的拓展。

 
图片
图片
 

3.全面提升网络运行和应急通信水平

 

构建新型网络互联互通体系。完善全国互联互通顶层架构,提升网间通信质量,继续优化网间结算制度。完成全国电话网 IP 化改造,建成与公共互联网隔离的端到端 IP 语音专网,为 4G/5G 高清音视频提供高质量保障。推动互联网网间架构向多维度、扁平化发展,推进骨干直联点扩容增点,加快新型互联网交换中心的规模试点和部署,探索云平台、数据中心等应用基础设施和网络边缘设备互联互通,促进“云、管、边”网络协同。研究探索具备条件的应用平台互联互通,在有条件地区或范围开展先行先试,促进市场竞争。

 

全面提升应急通信保障水平。加强国家应急通信保障体系建设,完善跨部门、跨区域的应急通信协调机制。统筹政府、企业等各方应急通信指挥系统和技术手段建设,推动指挥系统间互联互通。空天地海一体化应急通信网络初步构建,推进灾害频发地区建设超级基站,升级国家通信网应急通信指挥调度系统。统筹卫星与地面、公网与专网建设,综合利用 5G、卫星通信、短波等通信技术,提高公众通信网的抗灾能力和预警信息发布能力。加强公共互联网应急保障。持续更新应急通信保障装备,逐步实现全覆盖。建设国家应急通信物资储备体系,鼓励地方政府和企业加强天通终端、北斗终端等应急通信装备在基层的配备。加强应急通信保障队伍建设,强化培训演练、资格考核、装备配备。建设应急通信科研支撑体系,加快标准制定,推广创新技术应用,发展应急通信产业。强化安全生产防范应对能力,严格落实企业主体责任,加强通信网络运行安全和施工现场管理,整治通信建设工程安全隐患,化解安全生产重大风险。

 
图片
 

4.全面提升行业服务水平

 

完善服务监管政策和手段。推动完善电信服务相关法律法规和标准,研究制定 5G 服务、工业互联网、云计算以及主要互联网应用的服务标准规范。完善电信服务质量评测方法,建立互联网服务质量评测方法。构建覆盖基础电信企业、增值电信企业的全行业服务监管体系和服务质量实时监测机制。优化用户申诉投诉处理机制,切实保障用户合法权益。

 

加强用户权益保护。推动完善个人信息保护相关法律法规和标准,建立覆盖互联网信息服务提供者、应用商店、网络接入服务者、第三方服务提供者、手机终端厂商的全链条监管体系,构建政府监管、企业自律、媒体监督、社会组织和用户共同参与的综合监管格局,全面提升技术手段,实现实时监测和自动化、标准化检测,及时监测发现处置违规行为。着力解决垃圾短信、骚扰电话等问题,营造良好信息通信服务环境。

 
图片
 

5.创新完善监管体系

 

聚焦技术演进新趋势、市场竞争新问题、行业监管新特点,前瞻性探索针对性监管手段,全面梳理有效有力举措,推动上升为制度规定,动态制修订行业监管相关政策法规。构建标准工作体系,系统推进标准制、修、用、评工作,助力行业监管,促进行业高质量发展。组织开展行业监管创新试点,推动各地通信管理局将信息通信行业发展融入地方经济社会发展大局,结合区位特点,积极探索有效的行业管理思路举措。推动监管机构向地市延伸,形成中央与地方有机统一、分级管理的高效综合监管体制,强化协同共享,构建部省协同、上下联动的监管工作格局。推动行业监管系统一体化建设,统筹推进相关业务系统互联互通、数据共享和有序开放,支撑各地工业和信息化主管部门、通信管理局、各类市场主体和电信用户的业务需求,打造“以网管网、全网联动”能力。

 
图片
 

6.积极推进行业改革开放

 

深入推进基础电信企业转型发展,引导和支持企业加快网络数字化、智能化转型升级、促进以数据为核心的新型产品和服务创新、构建数字化赋能平台和打造数字化产业生态,支持企业加快构建适应自身转型发展的组织机制,充分发挥企业赋能经济社会数字化发展作用,形成行业增长新动力。鼓励和引导企业做强行业生态链,提升行业价值创造能力,维护行业良性竞争环境。深入推进新型数字基础设施建设和运营模式创新,深化基础设施和重要资源共建共享。推进电信行业竞争性环节市场化改革。落实国家构建开放型经济新体制总体要求,有序扩大电信业务对外开放,发挥自贸试验区、自由贸易港示范引领作用,推动数据中心、云服务等增值电信业务试点开放。在试点基础上,逐步将开放政策向全国复制推广,积极研究推动基础电信业务安全有序对外开放。建立完善与高水平开放相适应的法律制度、行业监管和安全保障体系。

 

(四)全面加强网络和数据安全保障体系和能力建设

 

坚决落实国家网络安全工作“四个坚持”,紧紧围绕防范化解重大网络安全风险的工作主线,着力完备网络基础设施保护和网络数据安全体系,持续推进新型数字基础设施安全管理水平,打造繁荣发展的网络安全产业和可信的网络生态环境,全面提升行业网络安全应急处置,服务行业高质量发展,支撑构建国家网络安全新格局。

 

1.增强行业关键信息基础设施安全保障能力

 

深入落实《网络安全法》及国家关键信息基础设施安全保护要求,建立实施网络基础设施安全防护能力认证及成熟度评价制度,构建行业关键信息基础设施网络安全风险管理框架和效果评估体系。推动网络安全保障体系与能力建设同规划、同建设、同运行,深化网络产品安全漏洞管理、网络安全风险评估、网络安全监测通报等机制,建设国家级网络安全公共服务体系,持续增强基础网络安全防护水平。加快形成覆盖重要网络节点和关键业务系统安全监测防御能力,着力增强大规模网络攻击防御能力,加强公共域名服务安全保障能力建设,防范遏制重特大网络安全事件。健全行业网络安全审查体系,推进网络关键设备安全检测认证,建立供应商网络安全成熟度认证等供应链风险管理制度,稳妥有序推进商用密码应用,提升网络基础设施安全保障水平。

 

2.系统完善网络数据安全治理体系

 

深入落实国家数据安全等法律制度,制定出台信息通信行业网络数据安全部门规章,建立健全行业数据分类分级保护、重要数据目录、数据泄露通知、跨境传输等基础管理制度规范。建立完善大数据平台和算法安全规则,推动出台人工智能技术应用安全规范。深化数据安全合规评估体系建设,推动建立数据安全治理能力评估、认证评测、行业自律等机制,持续提升电信企业和重点互联网企业数据安全合规水平,打造一批数据安全能力达到国际领先水平的标杆企业。推动数据安全关键技术研发和应用,提升企业数据安全技术保障能力,促进数据要素安全流通和使用。积极参与数据安全领域国际规则和标准制定,促进形成跨境数据流动“朋友圈”。

 

3.持续提升新型数字基础设施安全管理水平

 

打造国际领先的 5G 安全保障能力。建立完善 5G 网络、设备、应用安全评测体系,打造国际一流水平的 5G 安全检测实验室。强化企业主体地位和作用,加强标准规范指引,全面提高 5G 应用安全水平,形成技术领先、应用丰富、可持续发展的 5G 应用安全保障生态。面向 5G 大连接融合应用场景,强化物联网基础安全管理,健全物联网卡全生命周期安全监管机制,研究建立物联网终端、网关、平台安全标签机制,全面构建基础安全管理体系。

 

护航工业互联网安全创新发展。健全实施工业互联网企业网络安全分类分级管理制度,推动企业加快网络安全能力建设,强化企业网络安全责任落实。鼓励重点网络安全企业和工业企业联合攻关,突破一批工业互联网安全关键核心技术,打造具备内嵌安全功能的设备产品。持续建设完善覆盖广泛、多方联动、运行高效的工业互联网安全技术监测服务体系,健全工业互联网安全威胁监测、分析通报、处置溯源闭环机制,高效防范应对工业互联网安全威胁。支持地方政府、重点行业企业创新打造集约化的工业互联网安全运营服务中心等公共服务平台,提高工业互联网安全公共服务供给水平。

 

同步构建融合应用和新型设施网络安全保障体系。加快建立车联网网络安全保障体系,扎实推进车联网卡实名登记管理,建立完善车联网卡安全管理技术手段,健全车联网网络安全防护、检查、通报、处置等制度,建设车联网产品安全漏洞专业库,推动建设车联网身份认证和安全信任能力,加快构建车联网安全态势感知技术平台,增强车联网安全保障能力。实施企业“安全上云”工程,提升云网一体、云边协同、云化应用下的大数据中心等云设施安全保障水平。同步建立卫星互联网网络安全保障体系,前瞻布局 6G、量子通信、人工智能等新技术安全。建立健全与工业、能源、交通、医疗等重点行业跨部门、跨领域协同安全工作机制,提高融合应用协同安全水平。

 
图片
 

4.大力推动网络安全产业创新发展

 

强化网络安全产业供需对接。加强网络安全技术创新,推动构建先进完备的网络安全产品体系。创新网络安全服务模式,健全网络安全公共服务体系,鼓励企业从提供网络安全产品向产品和服务并重转变。加大新型基础设施安全需求场景化应用,加快推动 5G、工业互联网、车联网、物联网、智慧城市等重点领域网络安全解决方案部署。

 

加强网络安全创新示范应用。深化开展网络安全技术应用试点示范,遴选优秀安全技术、产品、服务及解决方案并推动落地应用,打造安全技术产品和解决方案资源池。健全网络安全产品评价体系,创新“安全+行业”、“安全+区域”服务模式。打造网络安全卓越验证示范中心,支持建设网络安全创新应用先进示范区,引领促进网络安全产品服务规模化应用。

 

繁荣网络安全产业生态。统筹国家网络安全产业园区布局,支持建设网络安全公共服务平台,形成“多点支撑、辐射全国、协同发展”的园区发展格局,推动网络安全产业集聚发展。强化网络安全企业的主体地位,优化产业政策环境,打造一批“专精尖”网络安全特色企业。加强网络安全产融合作,加强创新型、应用型、技能型网络安全人才培养,充分发挥联盟协会作用,完善网络安全产业生态。

 
图片
图片
 

5.全面提升网络安全应急处置水平

 

推动建设网络安全响应中心,汇聚行业网络安全应急响应和重大活动保障人才、数据资源和技术手段,打造高水平指挥枢纽。统筹推动政府和行业企业网络资产、基础资源、威胁情报等数据资源汇聚,推动网络安全技术手段联通融合,打造完善全域全网一体协同的监测预警、态势感知、信息通报、应急处置的技术保障和指挥体系。完善重大活动网络安全保障和突发网络安全事件工作预案,持续完善公共互联网应急响应机制,加强行业与国家网络安全应急处置联动,提高重大网络安全风险防范应对能力水平。

 
图片
 

6.积极营造安全可信网络生态环境

 

创新完善以大数据决策驱动、基础电信企业网络和信息安全责任考核、“双随机、一公开”执法检查、信用管理等为有效抓手的行业安全监管新格局。深化新技术新业务安全评估和成果转化应用。加强电话用户实名登记、物联网卡安全等基础管理,建设电信大数据共享平台和信息通信行业网络可信服务平台,依法建立安全有序的电信用户身份信息多方共享机制。加快推动建设城市安全 5G 网络智慧大脑等,防范重点城市网络安全风险。建设完善信息通信行业反诈技术手段,深化电信网络诈骗、跨境赌博、侵犯公民个人信息、网络黑灰产等网络环境综合治理,营造清朗网络环境。加强网络安全国际合作,积极推进网络基础设施保护、网络安全应急、网络安全标准、网络安全人才教育培训等领域合作。

 
图片
 

(五)加强跨地域跨行业统筹协调

 

加强前瞻性思考、全局性谋划、战略性布局、整体性推进,深化区域统筹发展,推进城乡协调发展,全面落实乡村振兴战略,促进跨行业融合共建,统筹国内国际两个市场,优化国际市场布局,推动信息通信行业均衡协调发展。

 

1.深化区域统筹发展

 

探索建立区域战略统筹、市场一体化发展、区域合作互助等机制。落实京津冀协同发展、长江经济带发展、粤港澳大湾区建设、长三角一体化发展、黄河流域生态保护和高质量发展等区域重大战略,加强相关地区在信息通信技术研发和创新、新型数字基础设施建设、数字化服务应用拓展等方面的一体化协同发展。支持推进西部大开发、东北全面振兴、中部地区崛起、东部率先发展。在东部发达地区先行先试开展网络升级和应用创新,辐射带动其他地区,形成由点及面、逐步深化的协同发展局面;给予中西部和东北地区政策倾斜,打造具有区位优势、面向东盟和中亚等地区的国际通信枢纽,支持中西部有条件省市布局一批重大新型数字基础设施建设项目;推进东北地区等老工业基地工业互联网等设施建设。支持京津冀、长三角、珠三角、成渝、长江中游城市群等优化提升新型数字基础设施水平,发挥中心城市引领作用,打造信息通信产业高质量发展标杆城市。

 

2.推进数字乡村建设

 

持续提升农村通信网络设施水平。实施新一轮电信普遍服务工程,加大对农村及革命老区、民族地区、边疆地区、脱贫地区特别是国家乡村振兴重点帮扶县宽带网络升级改造支持力度,推动农村光纤和 4G 网络广度和深度覆盖。面向有条件、有需求的农村及偏远地区,逐步推动千兆光纤网络建设,加快使用低频开展农村 5G 网络覆盖。补齐边疆地区通信网络设施短板,综合运用卫星通信等多种接入手段为用户提供宽带网络接入服务。积极推进农村地区移动物联网覆盖,加大农业生产场景 NB-IoT 部署。加强农村通信网络日常运行维护,继续面向脱贫户和防返贫监测户开展精准降费。

 
图片
 

大幅提升农村数字化应用水平。坚持农村地区数字化应用普及与信息基础设施建设并重,鼓励电子商务平台、互联网医院、网上课堂等生产型和公共服务型平台向农村地区延伸和应用普及。鼓励企业运用云计算、大数据、人工智能等技术,加快在农村生活、生产、社会治理中的融合创新,积极推进电子商务、物流配送、共享出行等应用向农村拓展。因地制宜发展农村互联网特色应用,推进农业与旅游、养老、健康等产业融合,实现一二三产业融合发展,加快推进农业农村现代化,助力乡村振兴。

 

3.促进基础设施跨行业融合共建

 

强化信息基础设施规划和建设标准落实。加强信息基础设施相关规划与国土空间等规划衔接,推动信息基础设施纳入国土空间规划并在控制性详细规划中严格落实。加强信息基础设施规划与电力设施相关规划的有效衔接和协同建设,保障数据中心、移动基站等设施的电力供应,降低引电难度和用电费用。推动各级住房和城乡建设主管部门制定和完善建筑物相关标准规范,将信息基础设施纳入建筑物建设规范,严格落实光纤入户等国家标准。新建住宅区、商务楼宇、公共建筑等应配套建设光纤宽带等通信设施,预留基站、室内分布系统、机房及管线等设施安装空间,并与主体工程同步实施。加强信息基础设施保护,完善市政基础设施建设过程中的信息基础设施拆迁赔补机制。

 

深化基础设施跨行业共建共享。加强跨部门沟通合作,推动党政机关、事业单位、国有企业开放公共设施和建筑等,为通信网络基础设施建设进场、施工、维护提供便利。推进通信设施与市政、交通、电力、公安、应急等设施资源共享,努力实现管孔、杆塔、站址、机房等资源双向开放。推动建设智慧多功能灯杆系统,为感知终端、移动基站及网络传输设施预留可扩展的挂载空间和管线接口。推动利用高速公路管道和高铁槽道敷设光缆,推动隧道、桥梁等部位预留通信设施布放空间。持续推进“公网 5G 上高铁”。推动电力杆塔、管道、变电站站址资源开放共享,推广电力杆塔加挂通信天线,探索利用变电站开展边缘数据中心建设。推动结合跨境高速公路、铁路、油气管线等设施建设,同步部署跨境光缆通信系统。

 

4.优化国际市场布局

 

推进信息通信服务高水平“走出去”。鼓励信息通信企业积极提升“一带一路”沿线网络设施互联互通水平,为国内企业国际化发展提供高质量网络服务。支持基础电信企业参与海外市场的本地化运营,支持互联网企业加快云服务、工业互联网等数字化产品和服务的海外推广。鼓励研发、制造、咨询、施工和运营企业发挥各自优势,探索国际业务海外发展模式,提升行业向外辐射能力和国际竞争优势,带动产业链协同出海。

 

加强信息通信领域国际合作。深化 5G、6G、人工智能、物联网等领域标准、研发、投资和治理规则的国际交流合作。积极参与全球数字治理,推动国际合作机制的构建与完善,围绕法律规则、标准制定、资源管理、网络安全、行业监管制定,鼓励我国企事业单位深度参与国际标准化活动,共同制定国际标准。发挥行业协会、产业联盟等社会组织纽带作用,加强上下游企业、相关行业间协同,为企业开展国际合作提供政策和法律咨询、供需对接等服务。

 

 

四、保障措施

 

(一)持续推进法律法规建设

 

严格落实《数据安全法》《个人信息保护法》《关键信息基础设施安全保护条例》,积极推动《电信法》等立法工作,加快完善信息通信行业相关规章制度。围绕数据确权、数据流转和交易、数据跨境流动等方面,推动修订相关法律法规。加强法治宣传教育培训,提升信息通信领域依法行政能力和水平。系统推进普法工作,为行业发展创造更好的法制环境。

 

(二)加大政策和资金支持力度

 

积极推动建立信息通信行业部、省、市三级管理体制。加大对信息通信行业创新发展的财政金融支持力度,发挥国家级政府投资基金引导作用,鼓励社会资本探索建立市场化运作的产业投资基金,鼓励地方设立 5G、工业互联网、IPv6网络等数字基础设施发展专项资金。联合相关部门继续加大对 5G、千兆光纤、数据中心、IPv6 网络等数字基础设施供电、建设、应用的政策支持,鼓励和支持信息通信行业高水平“走出去”。强化资金保障和政策支持,解决边境网络覆盖问题。加大对信息通信技术研发的政策和资金支持力度,落实企业研发费用加计扣除政策,激励企业增加研发投入。深化产融合作,优化产融合作平台,支持产融合作试点城市扩大对信息通信行业的投入,推动金融机构创新金融产品和服务,面向信息通信企业、网络安全企业扩大信贷投放,支持符合条件的创新型、成长型互联网企业上市融资,支持符合条件的信息通信企业以发行公司债券和非金融企业债务融资工具等方式筹集资金。

 

(三)加强专业人才队伍建设

 

推动国家人才发展重大项目对信息通信行业人才队伍建设的支持。激发人才创新活力,提高专业技术人才参与科研创新和科研成果转化的积极性和主动性。充分发挥企业、科研机构、高校、行业协会、培训机构等各方作用,利用学历教育、非学历教育、短期培训等多种途径和方式,建立完善多层次人才合作培养模式,培养创新型、应用型、技能型人才。利用国家更加开放的人才政策,依托各类引才引智计划,吸引海外优秀人才,构筑集聚国内外科技领军人才和创新团队的科研创新高地。建立多元化人才评价和激励机制,强化对人才的物质和精神激励。

 

(四)强化规划落地和统筹实施

 

规划实施要坚持有效市场和有为政府相结合的基本原则,优化产业创新生态,激发各类市场主体活力,发挥市场机制配置资源的决定性作用。各地方信息通信行业发展规划及企业规划要因地制宜、突出重点,做好与本规划的充分衔接,切实贯彻落实本规划统一部署。推动建立部省、部际及部企沟通协调机制,及时解决规划实施中出现的新情况新问题。行业主管部门要加强对本规划实施的组织、协调和督导,开展规划实施情况动态监测和评估,并根据评估结果调整目标和任务,优化政策保障措施。